Amplificatore digitale stereo da 60W: differenze tra le versioni
Nessun oggetto della modifica |
|||
| Riga 51: | Riga 51: | ||
=== TPA3118 === | === TPA3118 === | ||
Si tratta di un [ | Si tratta di un [https://www.ti.com/product/TPA3118D2 chip amplificatore] di classe D che mi è capitato di incontrare varie volte online. Cliccando sul link precedente è possibile andare a guardare il datasheet contenente tutte le informazioni tecniche, fino allo sfinimento. Gli amplificatori in classe D si caratterizzano per l'alta efficienza energetica, e per questo motivo sono spesso identificati come l'opzione migliore per sistemi portatili. | ||
=== Alimentazione e uscite === | === Alimentazione e uscite === | ||
Versione delle 16:24, 13 gen 2026
In questa guida vengono illustrate la progettazione e la realizzazione di un amplificatore stereo (formato da due canali mono) con due ingressi, due uscite e un'alimentazione continua (DC) variabile 9-24V. Oltre a mostrare come realizzare effettivamente questo tipo di amplificatore, saranno presenti anche delle parti in cui si divagherà tra vari concetti del mondo audio ed elettronico, introducendo nozioni e formule che ho appreso nella fase realizzativa di questo amplificatore e che ho pensato fosse utile collettivizzare per avventurarsi al meglio in questo mondo e per poter sfruttare al meglio l'attrezzatura audio a nostra disposizione. Speriamo che questa seconda parte possa stimolare l'interesse ed essere d'aiuto a chi si avventura per la prima volta dentro questo mondo; chi invece è già a conoscenza di queste nozioni può saltarle tranquillamente.


Questo progetto è sicuramente frutto del contesto di collettivi e spazi autogestiti che ho frequentato negli ultimi anni e che mi ha portato da una parte ad avere spesso la necessità di dover riparare amplificatori e casse e, dall'altra, a dover spesso trovare soluzioni per poter amplificare presidi e manifestazioni. Da qui è nata l'idea di un amplificatore che fosse il più possibile versatile dal punto di vista dei collegamenti, avesse una buona resa senza la necessità di alimentazioni eccessivamente energivore e, infine, fosse "sacrificabile", ossia non fosse particolarmente costoso e complesso in modo da poter essere impiegato in scenari di possibile repressione.
Lista di materiali
- Chip amplificatore TPA3118 x2
- Contenitore per elettronica
- Socket jack da pannello x2 (o qualsiasi altro socket per ingresso audio a nostro piacimento)
- Potenziometro logaritmico 10kΩ x2
- Socket banana da pannello x6 (2 per l'alimentazione, 2 per l'uscita audio sinistra e 2 per l'uscita audio destra)
- Cavo ethernet (per i segnali di linea non amplificati)
- Cavo per applicazioni audio 2 x 1.5mm (2 anime di rame per 1.5mm2)
Qualche nozione teorica
Pressione sonora o Sound Pressure Level (SPL)
Dato uno speaker, si definisce pressione sonora o Sound Pressure Level (SPL) come i decibel (dB) che questo riesce a produrre quando amplificato da un Watt (W) di potenza; ad esempio, uno speaker che dichiara 93dB/W produrrà un suono di 93dB quando l'amplificatore che lo alimenta eroga 1W. In aggiunta, ad ogni raddoppio della potenza erogata dall'amplificatore, si avrà un incremento di 3dB del suono prodotto dalla cassa.
In generale, sia Pamplificatore la potenza erogata dall'amplificatore, si ottiene, in aggiunta al SPL della cassa, un'amplificazione in dB pari a 3 × log2(Pamplificatore). Perché questo ci interessa? Perché questo dato ci dà una misura "dell'efficienza" dello speaker, ossia di quanto suono riesce a produrre a parità di amplificazione in ingresso. Di conseguenza, avendo a disposizione speaker più performanti riusciremo ad ottenere risultati soddisfacenti anche usando piccoli amplificatori come il TPA3118.
Impedenze supportate
Basti sapere che gli speaker sono caratterizzati da un valore di impedenza espresso in Ohm (Ω), che (permettetemi la semplificazione) corrisponde a quanta "resistenza" lo speaker oppone al passaggio di corrente. "Tipici" valori di impedenza nominale degli speaker sono 2Ω, 4Ω e 8Ω.
In un circuito, misure elettriche come il voltaggio V, la corrente I e la resistenza R sono legate dalla relazione V = R × I da cui ne consegue, rispetto alla corrente I = V / R. La potenza elettrica viene invece definita come prodotto tra il voltaggio e la corrente, ossia P = V × I. Sostituendo al termine di corrente di quest'ultima equazione l'equazione precedente, è possibile ottenere P = V2/R. Questo vuol dire che, andando ad usare speaker con un'impedenza maggiore, avremo una diminuzione della potenza erogata dall'amplificatore, quindi una minore pressione sonora massima.
Voltaggio di input variabile
Quindi, perché tutto questo ci potrebbe interessare? Perché il TPA3118 (almeno, il chip TPA3118D2) può essere alimentato da un voltaggio compreso tra 4.5V e 26V. Spulciato il datasheet e andando verso i grafici, si può vedere la relazione che lega voltaggio in ingresso all'amplificatore supply voltage e potenza erogata Maximum Output Power, e di come tramite l'aumento del voltaggio di alimentazione sia possibile ottenere potenze maggiori.
!Pasted image 20251126192301.png
In aggiunta, per ricollegarsi al discorso sulle impedenze, il confronto tra il grafico destro e sinistro, rispetto alla curva blu, mostra come dimezzando l'impendenza dello speaker (RL) e a parità di alimentazione (Supply Voltage) si abbia un raddoppio della potenza erogata dall'amplificatore.
L'amplificatore
Diagramma concettuale e circuito
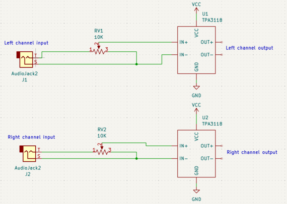
Riguardo l'alimentazione, i terminali positivo e negativo della fonte di alimentazione - come una batteria da 9V, ad esempio - si connettono rispettivamente al terminale positivo e negativo del chip amplificatore, nella zona delimitata dalla scritta Power.
Gli ingressi positivo e negativo della sorgente del segnale audio, che può essere acquisita attraverso (ad esempio) un socket jack, vengono collegati rispettivamente ai pin positivo e negativo di un potenziometro logaritmico adibiti al controllo del volume; quindi, il pin variabile del potenziometro viene collegato all'input positivo del chip, mentre l'input negativo si può collegare al terminale negativo del socket jack (o del potenziometro).
Infine, il terminale positivo e negativo dell'output del chip (marchiato come Out) sono connessi ai terminale rispettivamente positivo e negativo dello speaker. Per semplicità la figura rappresenta l'output del chip connesso direttamente allo speaker, ma usare dei connettori renderebbe il tutto sicuramente più comodo e modulare.
Questa configurazione, cosi come mostrata nell'immagine sotto, permette la realizzazione di un canale mono. Niente impedisce di replicare l'architettura quante volte si vuole (tenendo in comune solo la fonte di alimentazione), al fine di avere un numero arbitrario di canali.


TPA3118
Si tratta di un chip amplificatore di classe D che mi è capitato di incontrare varie volte online. Cliccando sul link precedente è possibile andare a guardare il datasheet contenente tutte le informazioni tecniche, fino allo sfinimento. Gli amplificatori in classe D si caratterizzano per l'alta efficienza energetica, e per questo motivo sono spesso identificati come l'opzione migliore per sistemi portatili.
Alimentazione e uscite
Come si può vedere in una delle foto dell'amplificatore, ho montato dei connettori socket a banana sia per l'ingresso delle alimentazioni che per le uscite audio. L'uscita a banana è stata pensata per offrire la massima versatilità nei collegamenti, permettendo di usare cavi di rame grezzo o anche clip coccodrillo. Ovviamente, niente vieta di cambiare questi socket con altri in base alle nostre esigenze.
Potenziometri e socket jack
Per quanto riguarda i potenziometri per il controllo del volume, la scelta è ricaduta su due classici potenziometri logaritmici da 10kΩ. Perché logaritmici? Perché questo valore?
- I potenziometri audio sono logaritmici perché il nostro orecchio percepisce il suono secondo un andamento logaritmico. È quindi il potenziometro che ci permette di ascoltare il suono cambiare nel modo più naturale possibile.
- Il potenziometro è da 10kΩ, un valore comunemente usato in questi contesti per il controllo del volume. So che esistono casi in cui sono impiegati anche potenziometri con valori diversi, ma al momento non ho ancora approfondito il tema e non saprei motivare meglio questa scelta (se non dicendo che mi pare di capire che questo sia legato alla cosiddetta input impedance degli amplificatori). 10kΩ è comunque un valore che ha funzionato bene per questo caso d'uso.
Collegamenti
Per i collegamenti tra ingressi del segnale audio, potenziometri e ingresso del suono sull'amplificatore è possibile utilizzare cavi non troppo spessi, considerando che qui il suono non è ancora amplificato e i segnali sono tipicamente più deboli. Tuttavia, non sono riuscito a trovare chiari riferimenti per il dimensionamento dei cavi, considerando anche che entrano in gioco una ampia varietà di fattori come lunghezza del collegamento ed eventuali interferenze elettromagnetiche.
Tuttavia, un valore consigliato per questo genere di collegamenti pare aggirarsi sui 26 American Wire Gauge (AWG), o una sezione del cavo di 0.13mm2.
In alternativa, è possibile utilizzare (ed io l'ho fatto per questo amplificatore) i cavi di rame contenuti all'interno di un cavo Ethernet Cat5, come quelli mostrati in figura. Questi cavi, cercando su internet, hanno un diametro di 24 AWG ( o 0.205mm2), presentandosi quindi come sovradimensionati e quindi migliori.
!400 L'idea nasce dall'aver scoperto che nel mondo audio è contemplata la possibilità, tramite cavi chiamati snake, di far passare il segnale audio di 4 cavi dentro un solo cavo Ethernet (che, come si vede sopra in figura, presenta all'interno della sua guaina proprio 4 coppie di cavi). Mi sembrava quindi interessante esplorare questa possibilità di riuso dei cavi Ethernet, che nei miei ambienti (ufficio, università) ho sempre visto disponibili in abbondanza e spesso buttati a pacchi.
Contenitore
È possibile usare qualsiasi contenitore. Per l'amplificatore mostrato all'inizio è stata usato un contenitore per circuiti elettronici; una valida alternativa sono le scatole di derivazione elettriche, che si presentano economiche, rigide e apribili tramite viti. Due considerazioni in merito al contenitore:
- È sicuramente comodo utilizzare un contenitore robusto e che sigilli il più possibile i componenti al suo interno.
- Mi è capitato più volte di leggere come contenitori di metallo siano consigliati in quanto offrano una schermatura migliore rispetto a possibili interferenze elettromagnetiche. Tuttavia, non sono ancora riuscito a quantificare accuratamente l'effetto del contenitore sulla prevenzione di queste interferenze, rimanendo sicuramente un tema di approfondire. Comunque, ho fatto un intero corteo con l'amplificatore in una scatola di cartone e non ho osservato nessun problema o forma di interferenza.
Alcune considerazioni
La volontà di studiare, progettare e realizzare questo semplice amplificatore nasce sia dalla voglia di dedicarsi ad un progetto audio, sia da alcune esigenze pratiche e politiche, che volevo condividere alla fine di questo documento. Spero che questi punti possano risultare interessanti e stimolare qualche riflessione.
- Questo semplice amplificatore è effettivamente capace di pilotare dignitosamente degli speaker, offrendo una soluzione abbastanza economica e personalizzabile. Abituatx a sentire di amplificatori da centinaia di Watt di potenza, si potrebbe pensare che non sia adatto a situazioni reali più "spinte"; tuttavia, come discusso anche precedentemente, un Watt di potenza è capace di "fare" molto più suono di quanto si pensi.
- Da persona che ha militato all'interno dei collettivi, ho spesso avvertito una necessità per presidi e cortei: il bisogno di soluzioni audio che avessero una certa autonomia, e che potessero essere usate in tranquillità in scenari di possibile repressione. Per questo motivo, la progettazione dell'amplificatore prevede la possibilità di essere alimentato a corrente continua, possibilmente da una o più batterie, a voltaggi variabili. Questo permetterebbe di poter amplificare delle casse utilizzando anche delle normali batterie alcaline da 9V (che si possono trovare a pochi euro nei negozi), fino a batterie al piombo da 12V (un po' più costose, ma comunque sull'ordine della ventina di euro), e altre soluzioni (anche ricaricabili). Niente impedisce, per una spesa nell'ordine della decina di euro, di comprare un tot di batterie alcaline in negozio, avendo quindi quanta autonomia energetica si vuole. Allo stesso modo, penso che il costo irrisorio dei componenti renda anche molto più pronx ad utilizzarlo all'esterno, dove persista condizione di possibili sequestri. Vorrei aggiungere, infine, che giustamente stiamo parlando dell'amplificatore, che è solamente una parte di un sound system: e le casse? Ho conosciuto negli anni compagnx che hanno applicato ragionamenti analoghi nella costruzione di speaker; ad esempio, usando coni relativamente economici, legno meno costoso (come l'OSB), oppure facendo determinate scelte di design (come rendere i coni facilmente e immediatamente smontabili). Su questo, se qualcunx avesse voglia di avere una discussione o collaborare per continuare a sviluppare documentazione open-source in questo senso, possiamo sentirci.
- Studiare e progettare il funzionamento dei sistemi audio può sicuramente essere un grande piacere, ma per la mia esperienza personale si è rivelata soprattutto l'occasione per mettere in pratica una serie di discorsi ecologisti sulle possibilità di riparazione e riuso. Senza girarci intorno: ordinare da AliExpress (o da qualsiasi altro servizio del genere) non è esente dalle tante criticità che riguardano colossi dell'e-commerce, come Amazon. La "scelta" di usare questo fornitore deriva esclusivamente da ragioni economiche, considerando che ormai è possibile trovare gli stessi identici prodotti su varie piattaforme di e-commerce, spesso con differenze di prezzo abissali. Questo ragionamento non vuole essere una scusante, lo vedrei più che altro come una presa di coscienza da cui partire per ideare ed elaborare strategie per stare "dentro e contro" questi meccanismi, consci delle contraddizioni che siamo costrettx a vivere e fare. Da questo punto di vista, penso che l'acquisire abilità tecniche (ma anche una certa flessibilità mentale) in questo senso permetta di effettuare un minimo di riduzione del danno; ad esempio, aprendo nuovi scenari per la riparazione dell'infrastruttura sonora, come la possibilità di cambiare solo l'amplificatore di una cassa attiva quando questo si rompa, evitando di generare una voluminosa quantità di rifiuti plastici, metallici ed elettronici (evitando anche di sostenere una spesa economica non indifferente).
Per qualsiasi informazione, chiarimento, segnalazione di errori o volontà di avere una discussione più approfondita, è possibile scrivere a bendico765@proton.me